mywiki:linux:linuxnetworking
Table of Contents
Linux Networking
| SKB Notes | IPv6 Neighbor Discovery | DHCPv6 | Multicast/IGMP | IPSEC | IP Routing | Samba | checksum |
| Page allocation |
OSI layer
| Layer | Name | Description |
| 7 | Application | e.g. HTTP, SMTP, SNMP, FTP, Telnet, SSH and Scp, NFS, RTSP etc. |
| 6 | Presentation | e.g. XDR, ASN.1, SMB, AFP etc |
| 5 | Session | e.g. TLS, SSH, ISO 8327 / CCITT X.225, RPC, NetBIOS, ASP etc. |
| 4 | Transport | e.g. TCP, UDP, RTP, SCTP, SPX, ATP etc. |
| 3 | Network | e.g. IP/IPv6, ICMP, IGMP, X.25, CLNP, ARP, RARP, BGP, OSPF, RIP, IPX, DDP etc |
| 2 | Data Link | e.g. Ethernet, Token ring, PPP, HDLC, Frame relay, ISDN, ATM, 802.11 Wi-Fi, FDDI etc |
| 1 | Physical | e.g. wire, radio, fiber optic etc. |
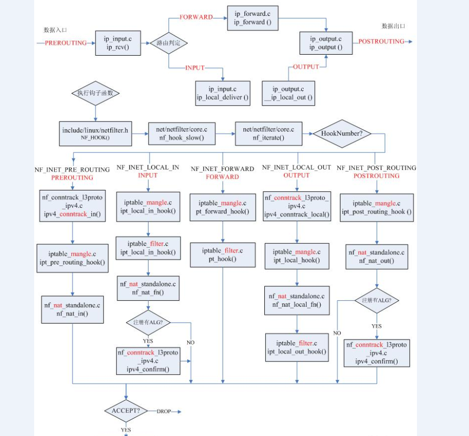
Linux Network Packet processing
TCP Performance measurement
Refer to TCP Performance Measurement
Information
mywiki/linux/linuxnetworking.txt · Last modified: by 127.0.0.1




